License

Tags
Recommend Projects

Echo-Matic NEW

1 year ago 481
  • Description
  • Documents
  • BOM
  • Attachments
  • Members
  • Comments

Description

Documents

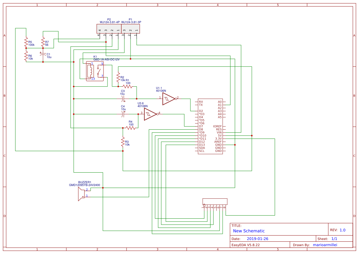
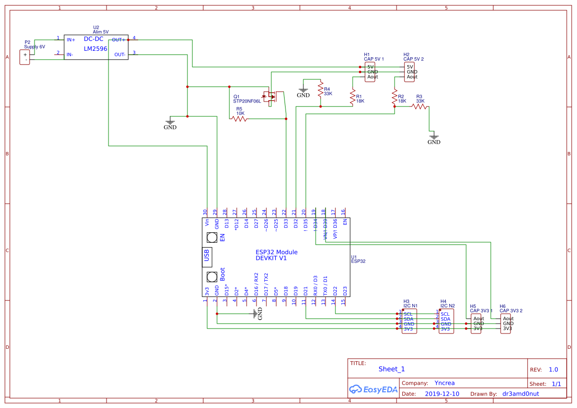
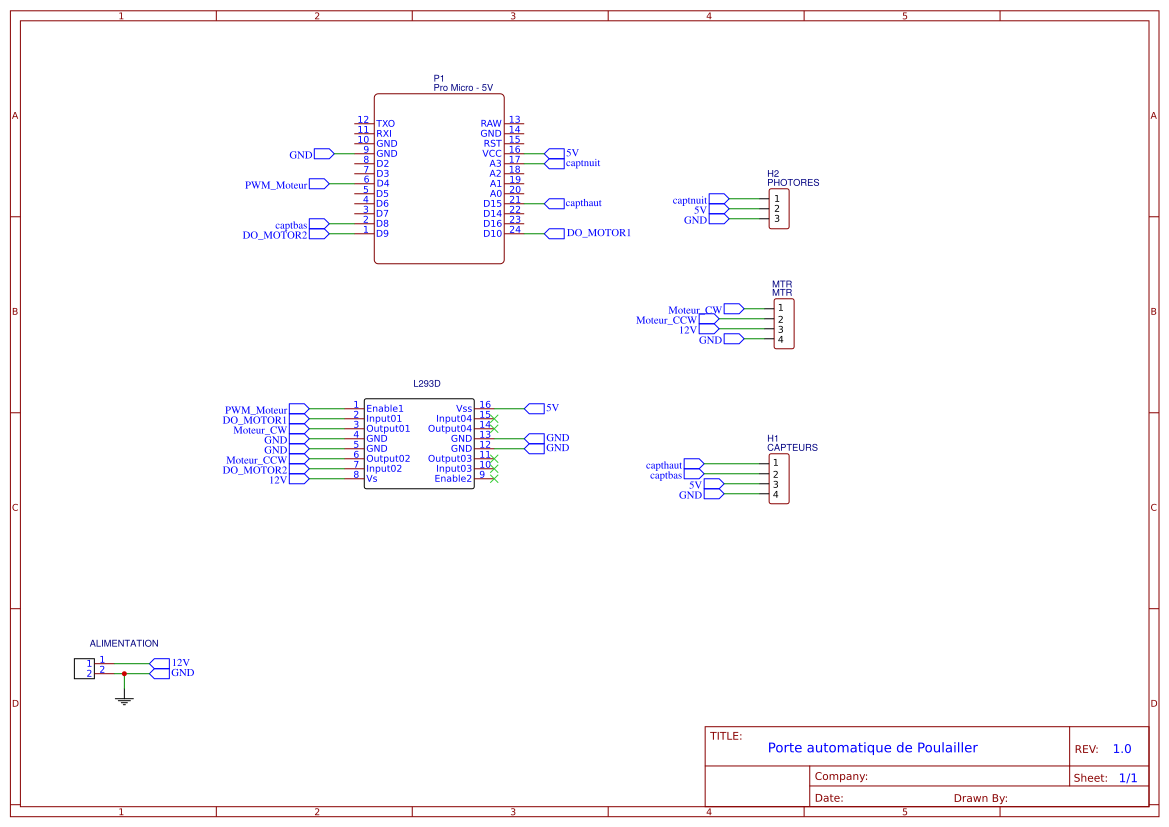
Sheet_1 Schematic copy

PCB

BOM

ID Name Designator Footprint Quantity BOM_Manufacturer Part BOM_Manufacturer BOM_Supplier BOM_Supplier Part
1 V+ P7 HDR-1X1/2.54 1 Header-Male-2.54_1x1 ReliaPro LCSC C81276
2 Input Audio P8 HDR-1X1/2.54 1 Header-Male-2.54_1x1 ReliaPro LCSC C81276
3 Output Audio P10 HDR-1X1/2.54 1 Header-Male-2.54_1x1 ReliaPro LCSC C81276
4 IN FROM TAPE OUTPUT P13 HDR-1X1/2.54 1 Header-Male-2.54_1x1 ReliaPro LCSC C81276
5 OUT TO TAPE INPUT P14 HDR-1X1/2.54 1 Header-Male-2.54_1x1 ReliaPro LCSC C81276
6 1N4001 D1 DO-41 1 1N4001 DIOFIT LCSC C169150
7 10uF C1,C4,C5,C7,C9,C10,C12 CAP-TH_BD5.0-P2.00-D0.8-L-FD 7 10uF 50V 5*11 ValuePro LCSC C43345
8 220uF C8 CAP-TH_BD6.3-P2.50-D1.0-L-FD 1 220uF 25Vblack gold 6.3*12 ValuePro LCSC C43838
9 100pF C2,C3,C6,C11 CAP-TH_D1.00-L5.00-W2.50-PITCH5.00 4 F05S1B101KQ0T0SHN0 Songtian Elec LCSC C366723
10 10K R1,R7,R8 AXIAL-6.5X2.3(1/4W) 3 - Chian Chia Elec LCSC C119347
11 100K R2,R3,R4,R13 AXIAL-0.4 4 - Chian Chia Elec LCSC C119369
12 100 R5 AXIAL-0.4 1 - Chian Chia Elec LCSC C119304
13 47K R6 RES-TH_BD2.2-L6.5-P10.50-D0.6 1 - Chian Chia Elec LCSC C119362
14 1.5K R9 AXIAL-6.3X2.4 1 RNS14F1501A520NH Futaba Elec LCSC C274514
15 22K R12,R14,R15 AXIAL-0.4 3 - Chian Chia Elec LCSC C119354
16 R16 Output (M) P12 HDR-1X1/2.54 1 Header-Male-2.54_1x1 ReliaPro LCSC C81276
17 R16 Output (R) P15 HDR-1X1/2.54 1 Header-Male-2.54_1x1 ReliaPro LCSC C81276
18 R11 Echo (M) P1 HDR-1X1/2.54 1 Header-Male-2.54_1x1 ReliaPro LCSC C81276
19 R11 Echo (R) P3 HDR-1X1/2.54 1 Header-Male-2.54_1x1 ReliaPro LCSC C81276
20 R10 Repeats (M) P4 HDR-1X1/2.54 1 Header-Male-2.54_1x1 ReliaPro LCSC C81276
21 R10 Repeats (R) P5 HDR-1X1/2.54 1 Header-Male-2.54_1x1 ReliaPro LCSC C81276
22 LM324SNG U1 DIP-14_300MIL 1 LM324SNG ON Semicon LCSC C184384

Attachments

None
Success
The owner does not allow comments in this project now

Comments (0)

goToTop
你现在访问的是EasyEDA海外版,使用建立访问速度更快的国内版 https://lceda.cn(需要重新注册)
如果需要转移工程请在个人中心 - 工程 - 工程高级设置 - 下载工程,下载后在https://lceda.cn/editor 打开保存即可。
有问题联系QQ 3001956291 不再提醒
svg-battery svg-battery-wifi svg-books svg-more svg-paste svg-pencil svg-plant svg-ruler svg-share svg-user svg-logo-cn svg-double-arrow
We use cookies to offer you a better experience. Detailed information on the use of cookies on this website is provided in our Privacy Policy. By using this site, you consent to the use of our cookies.