prueba

Speed

wewqew

f

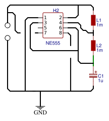
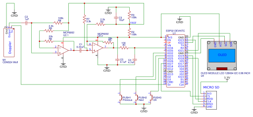
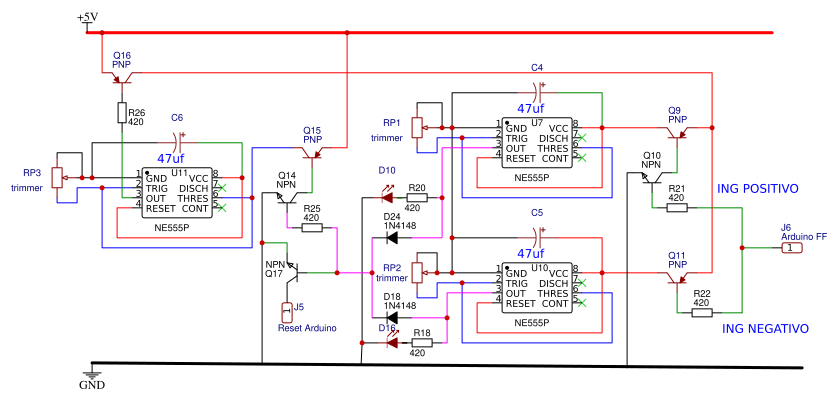
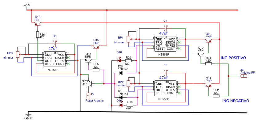
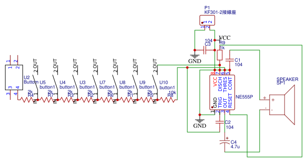
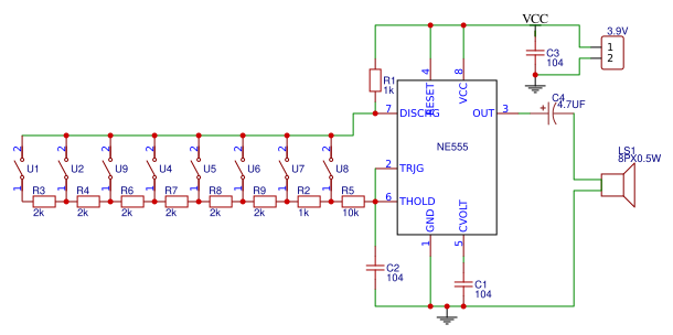
np555

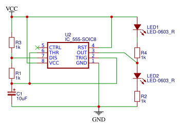
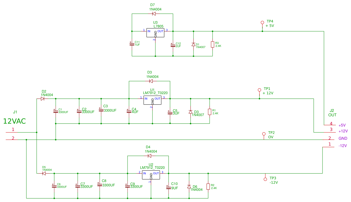
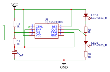
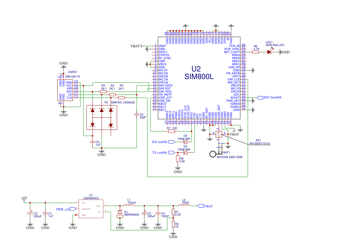
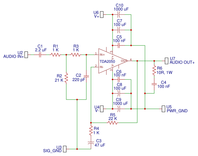
C.555

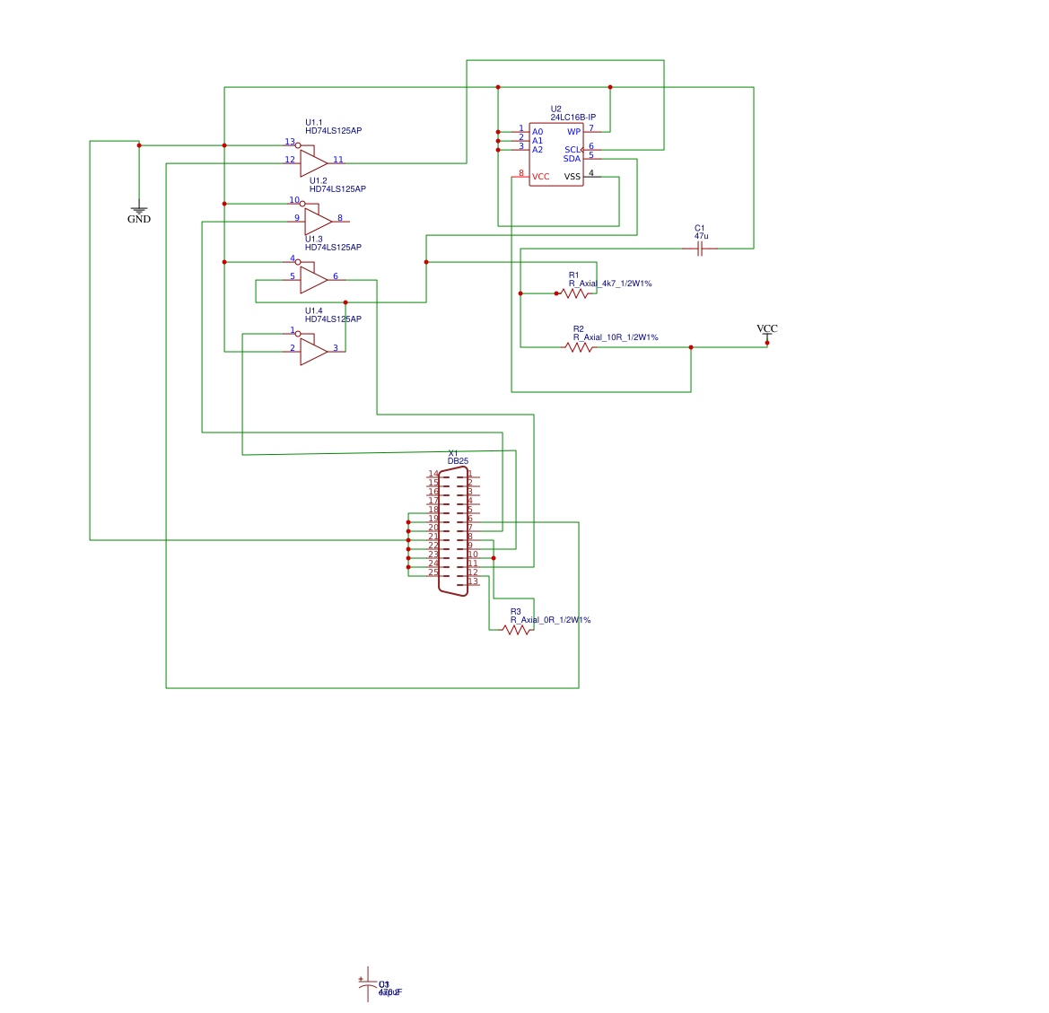
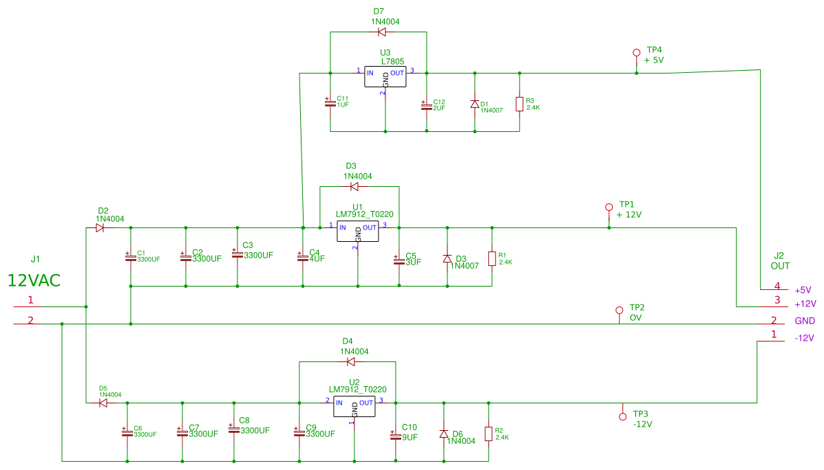
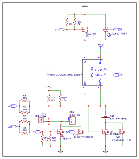
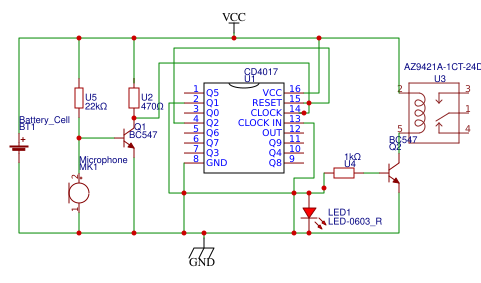
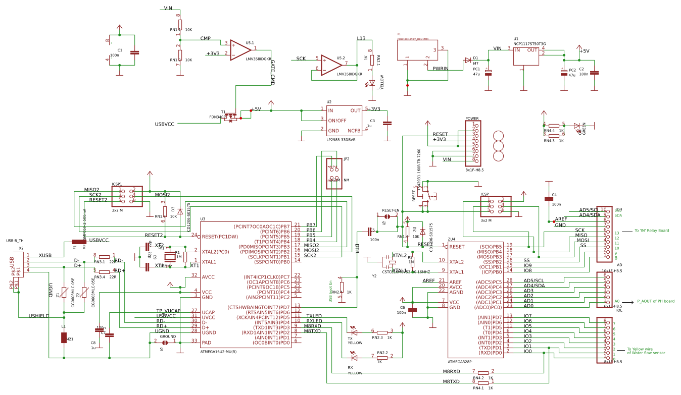
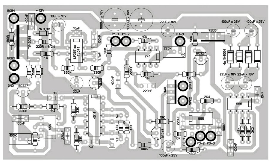
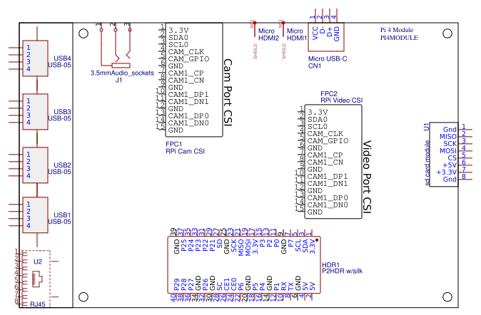
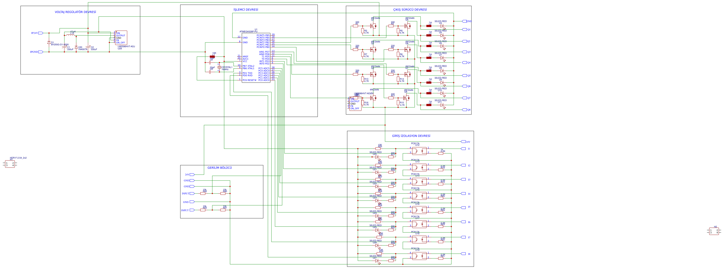
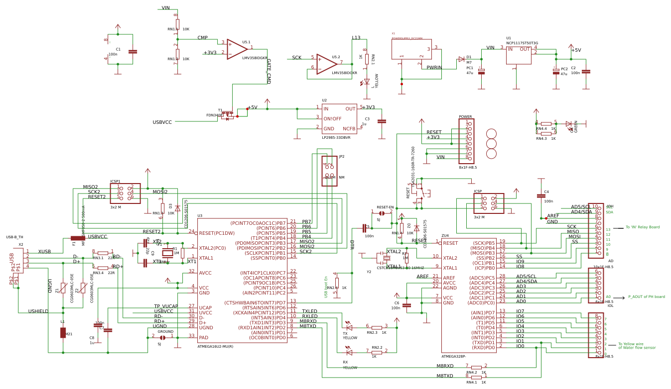
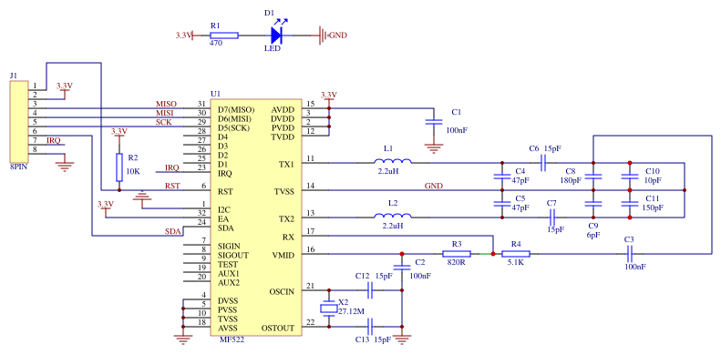
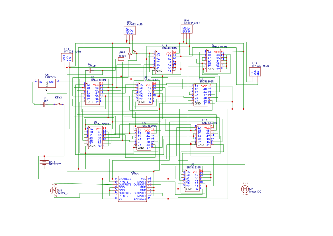
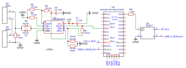
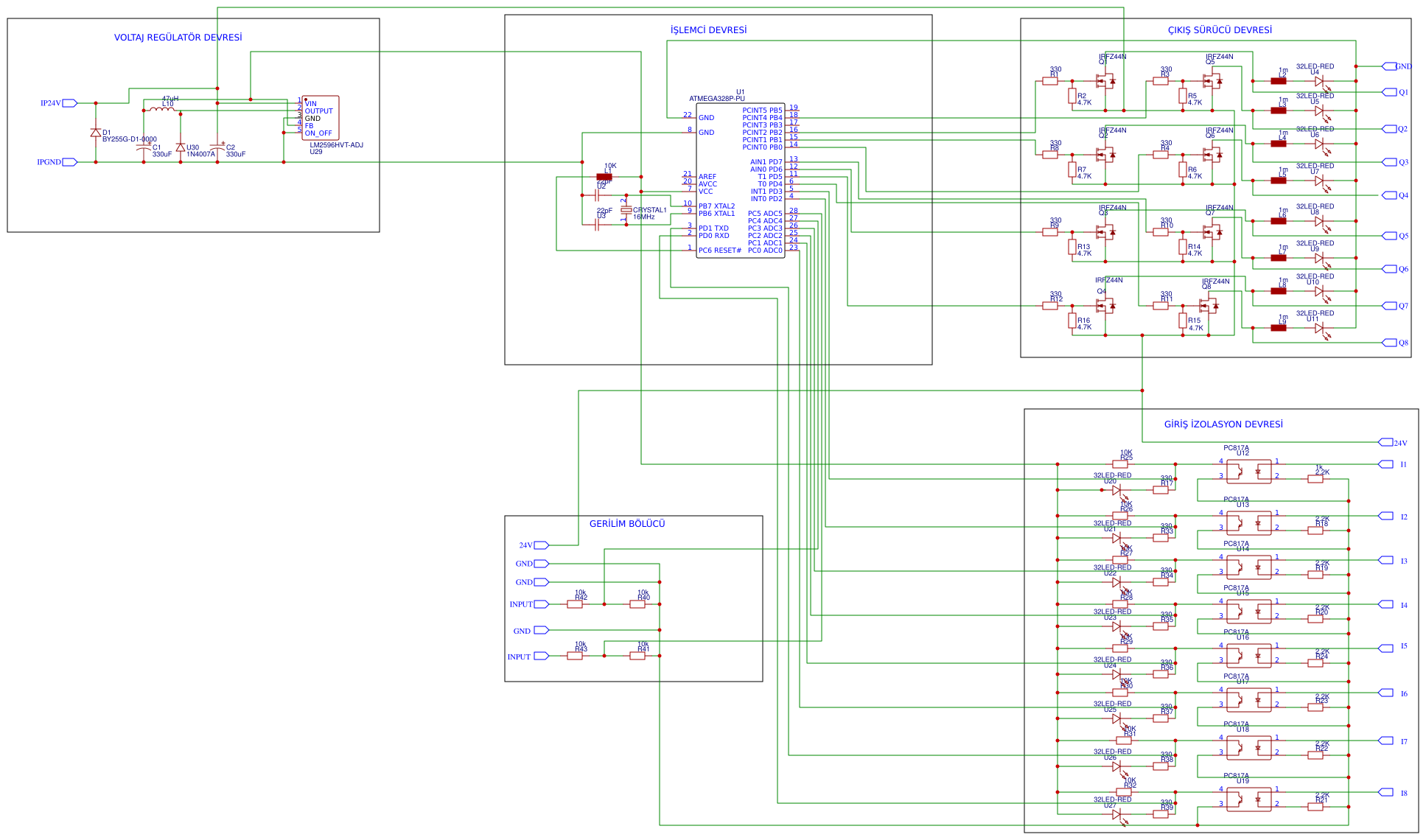
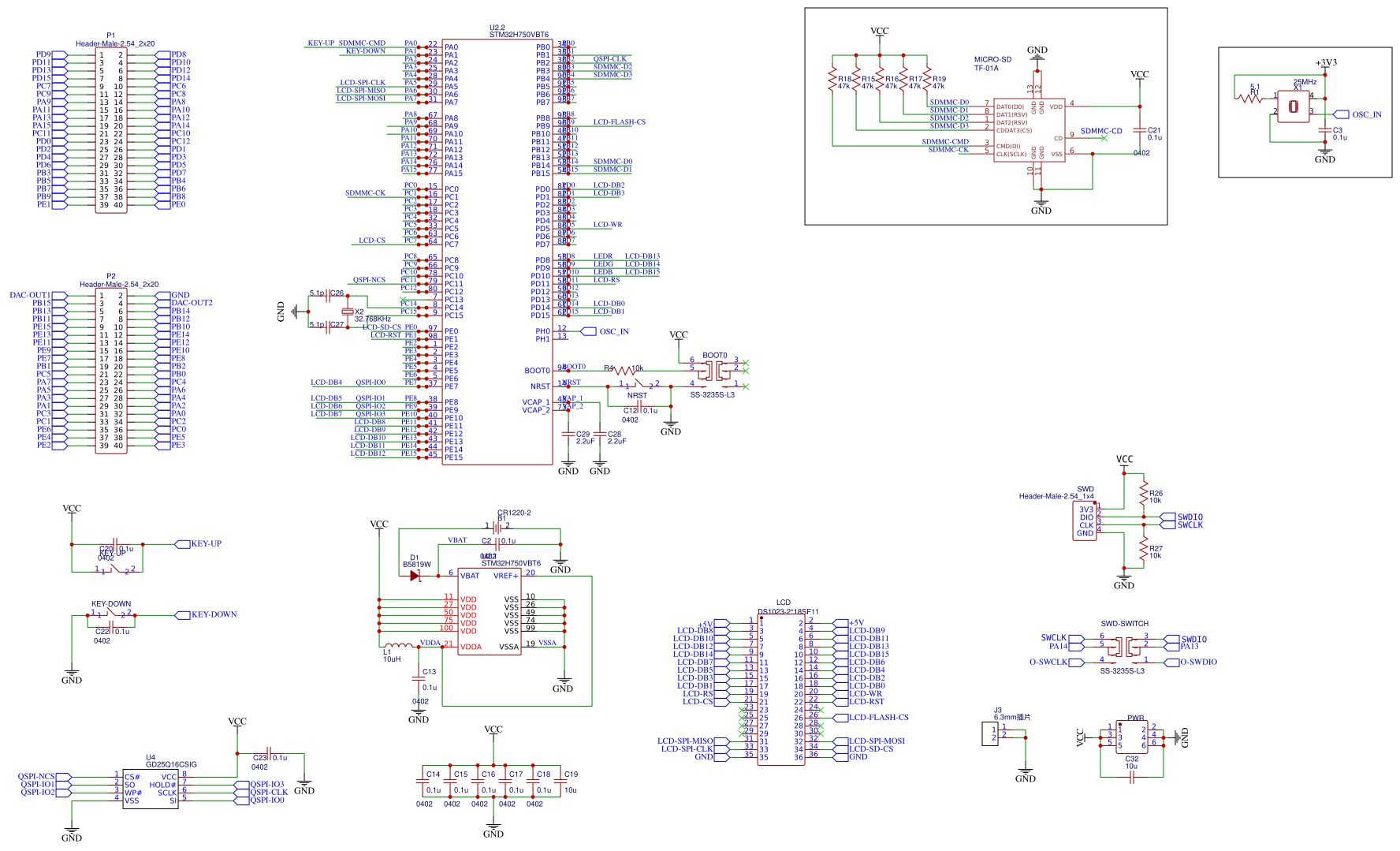
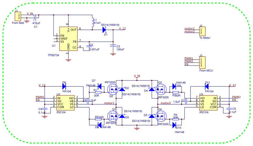
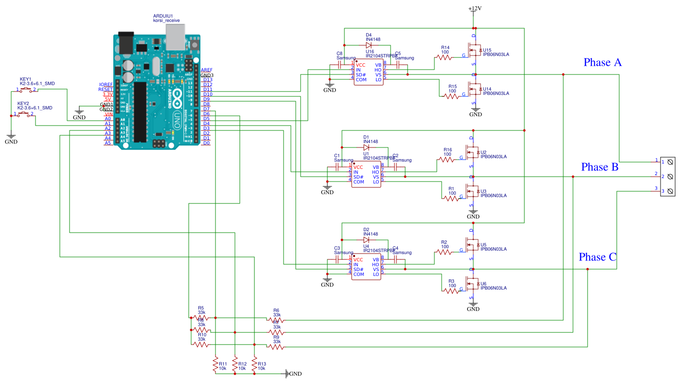
PCB

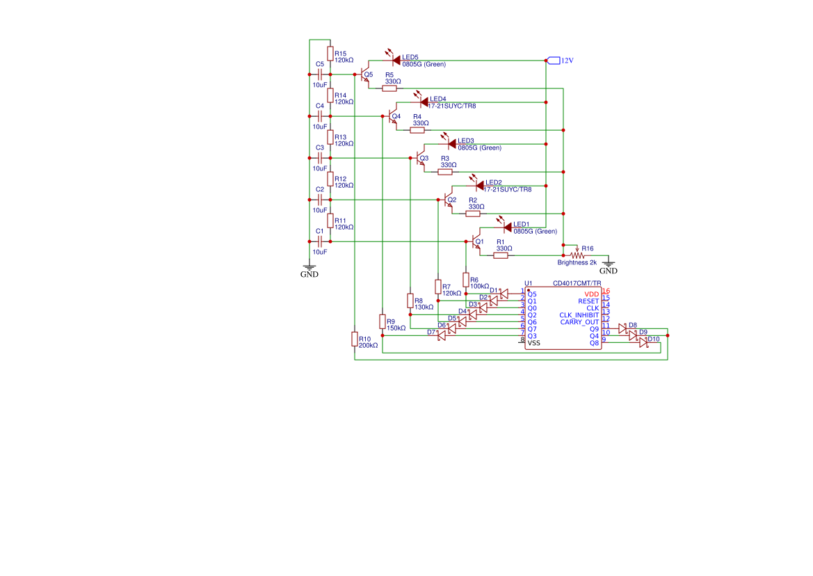
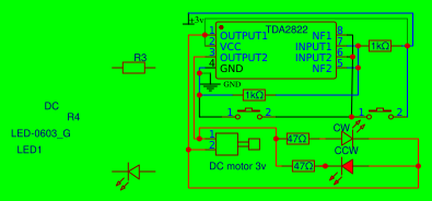
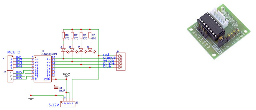
led

bastao

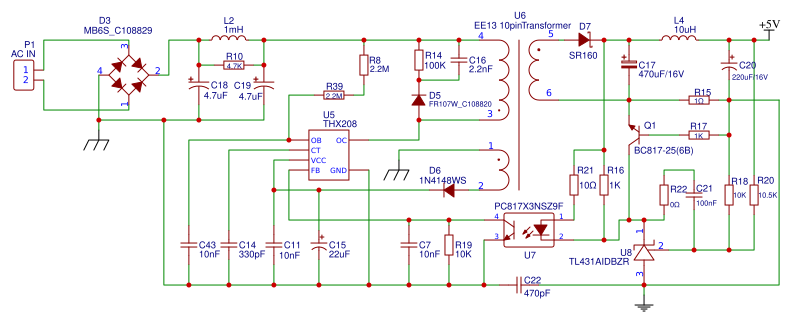
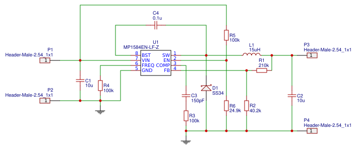
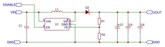
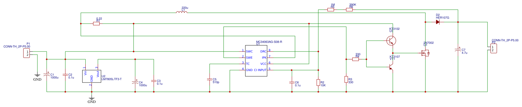
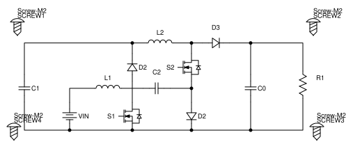
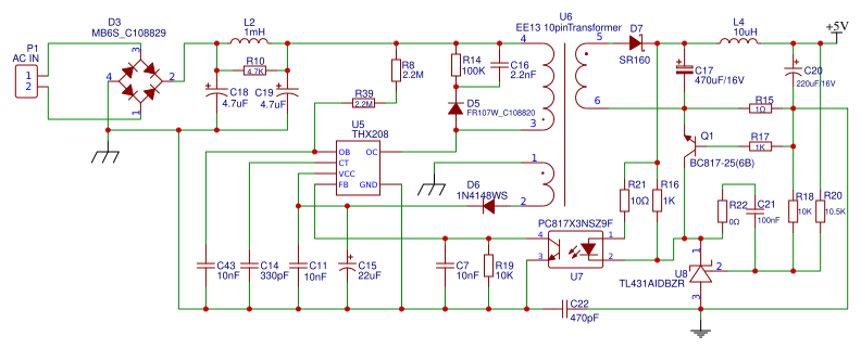
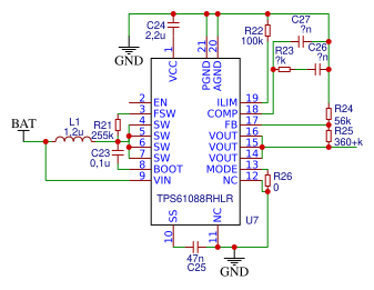
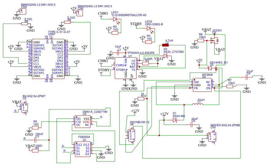
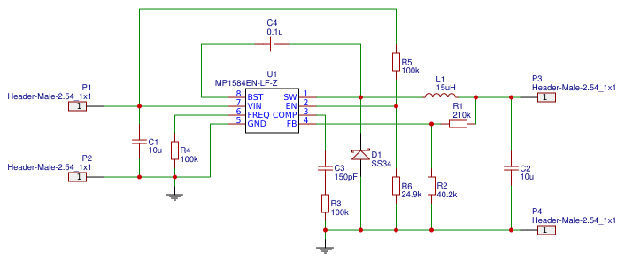
MP1584

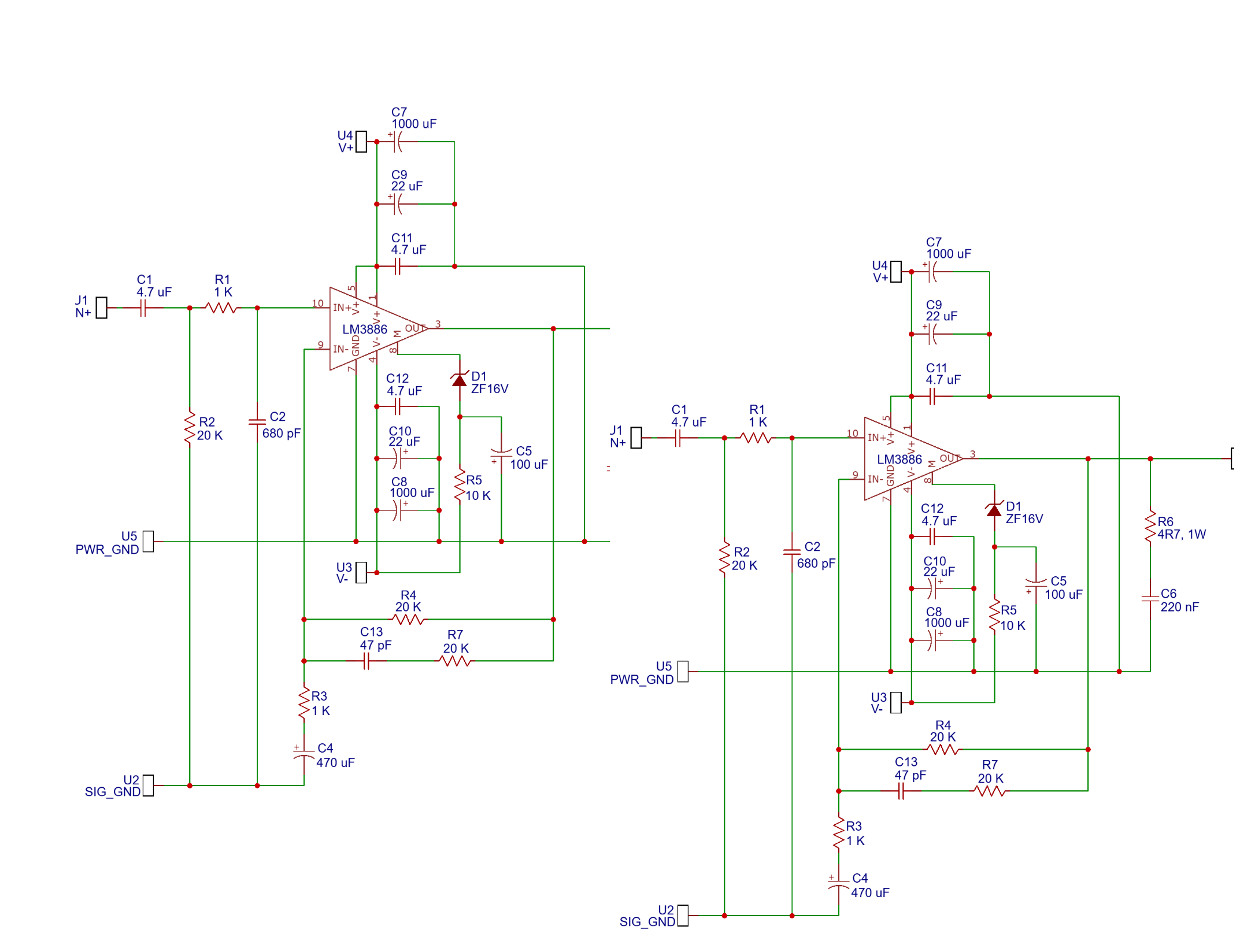
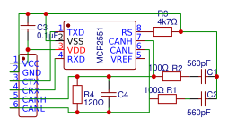
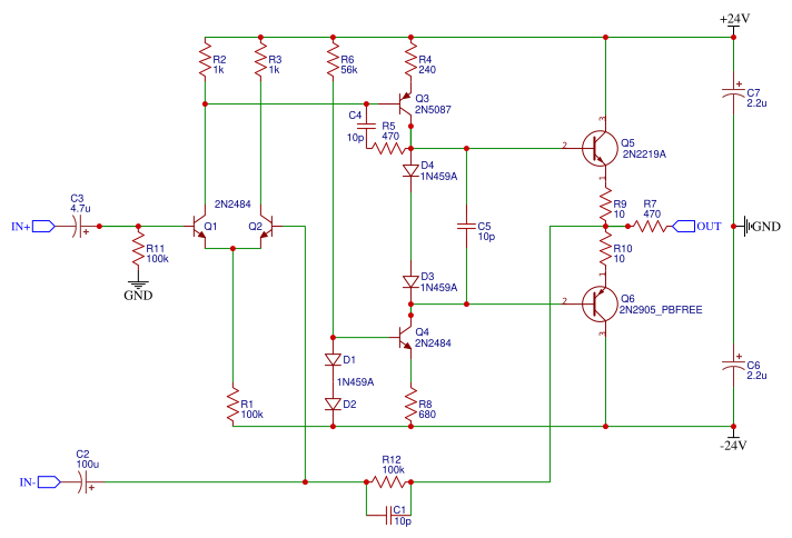
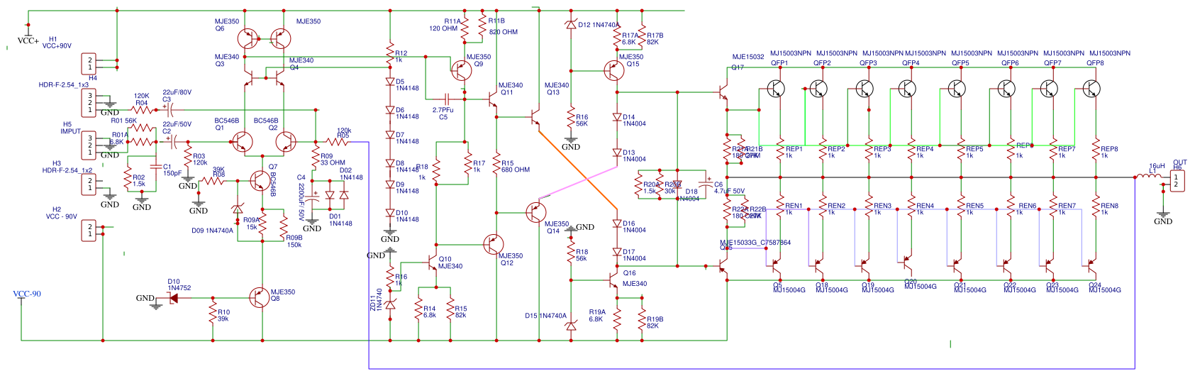
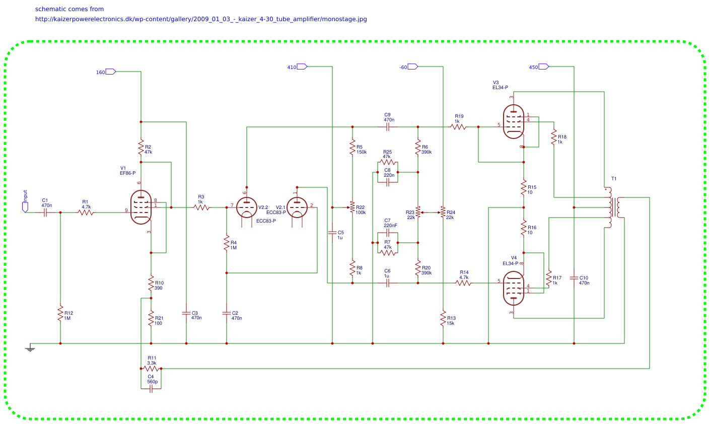
el34

Sheet2

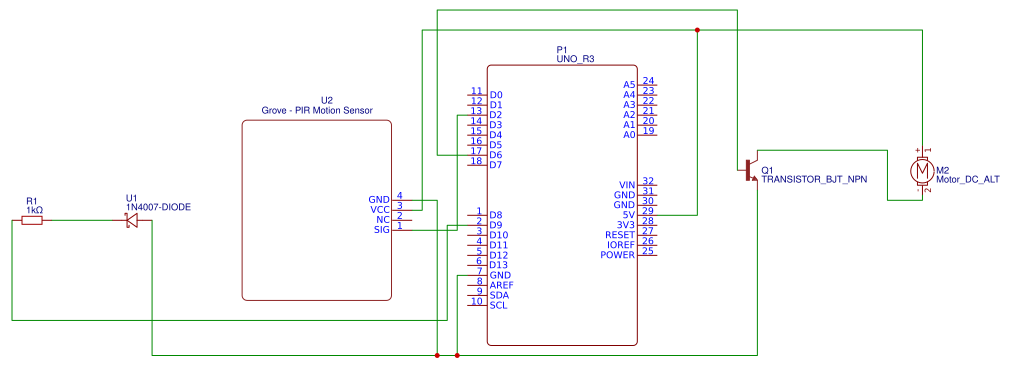
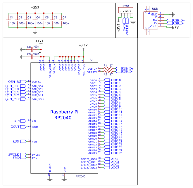
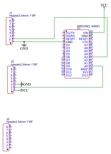
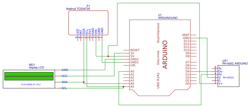
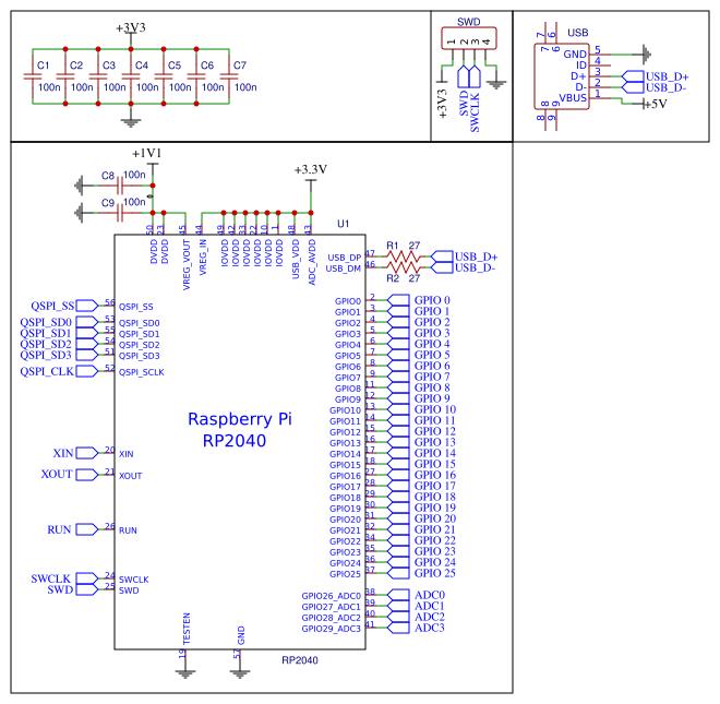
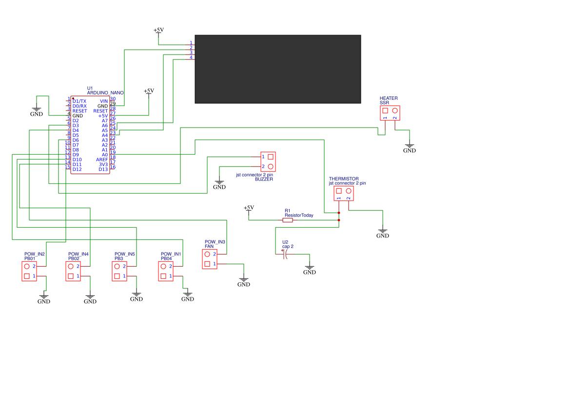
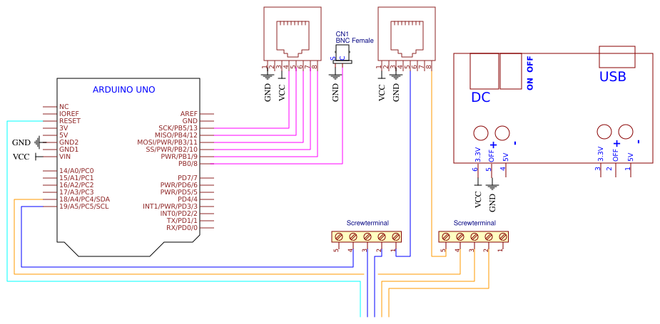
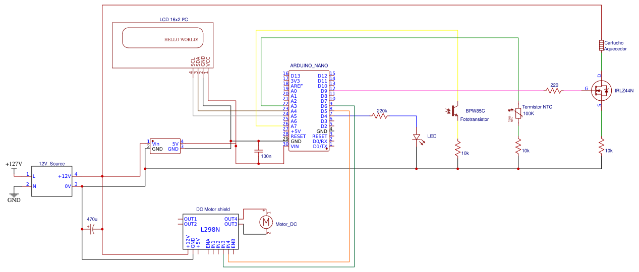
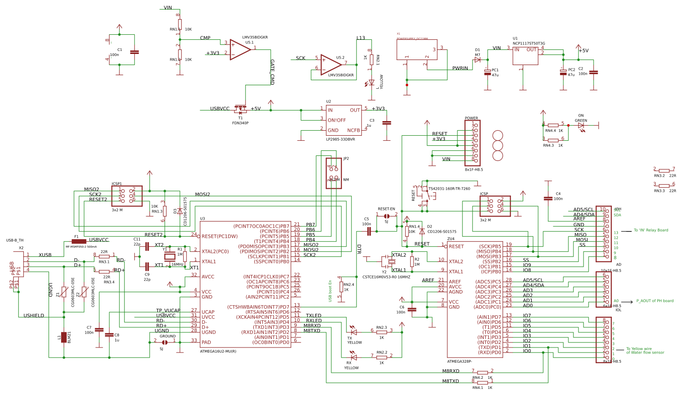
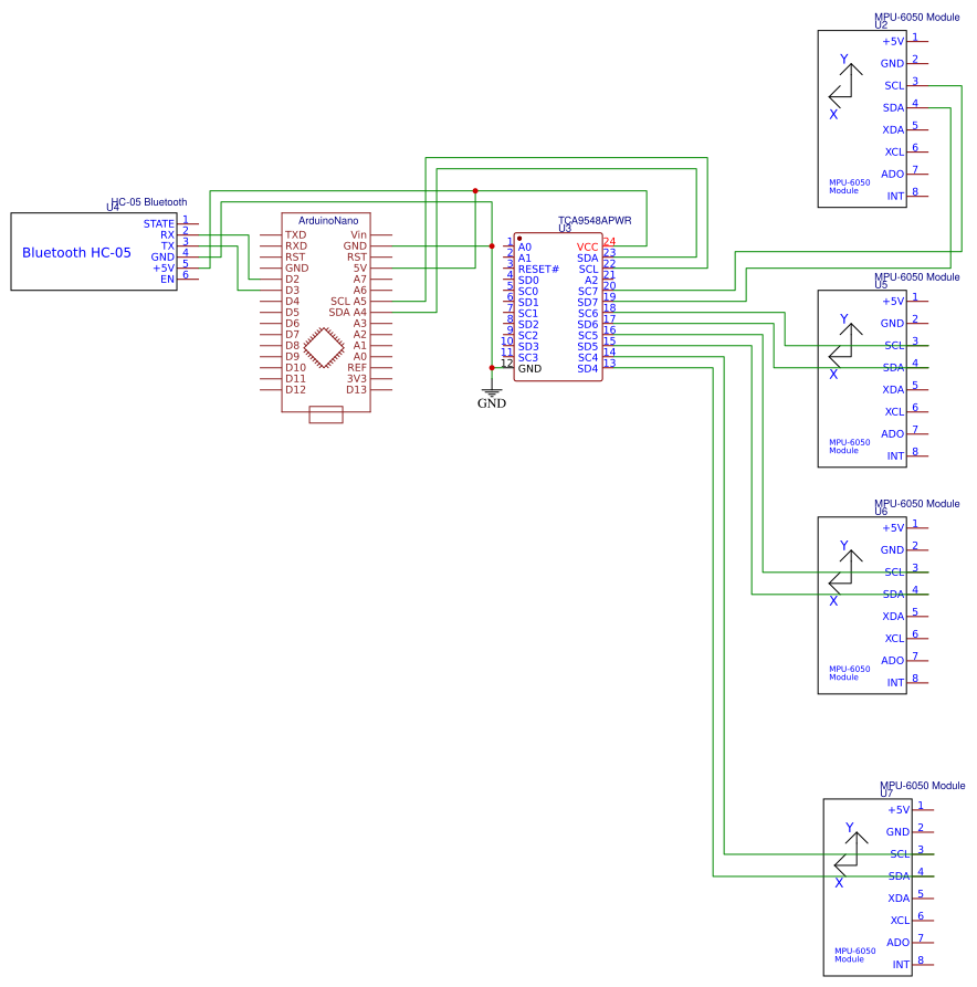
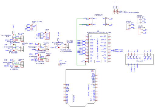
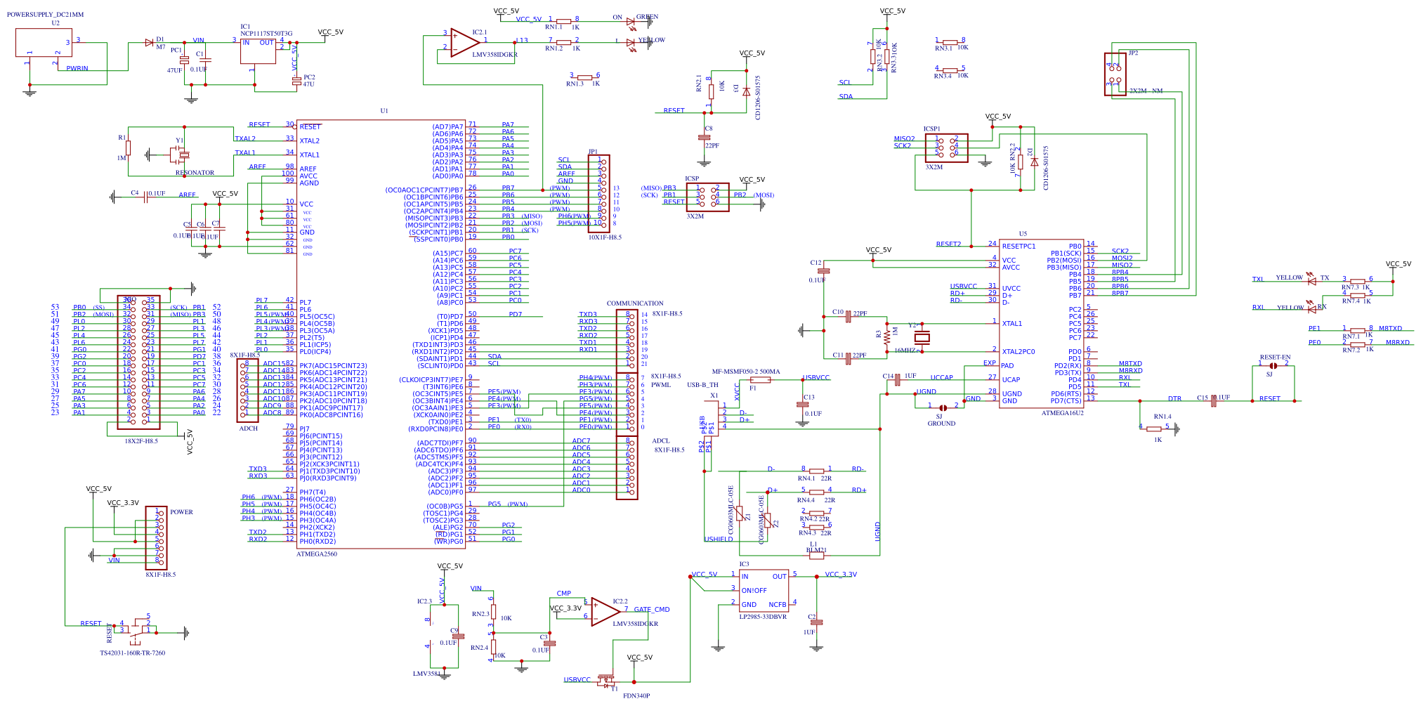
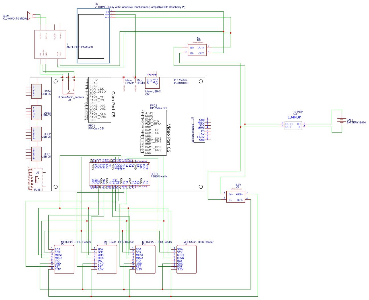
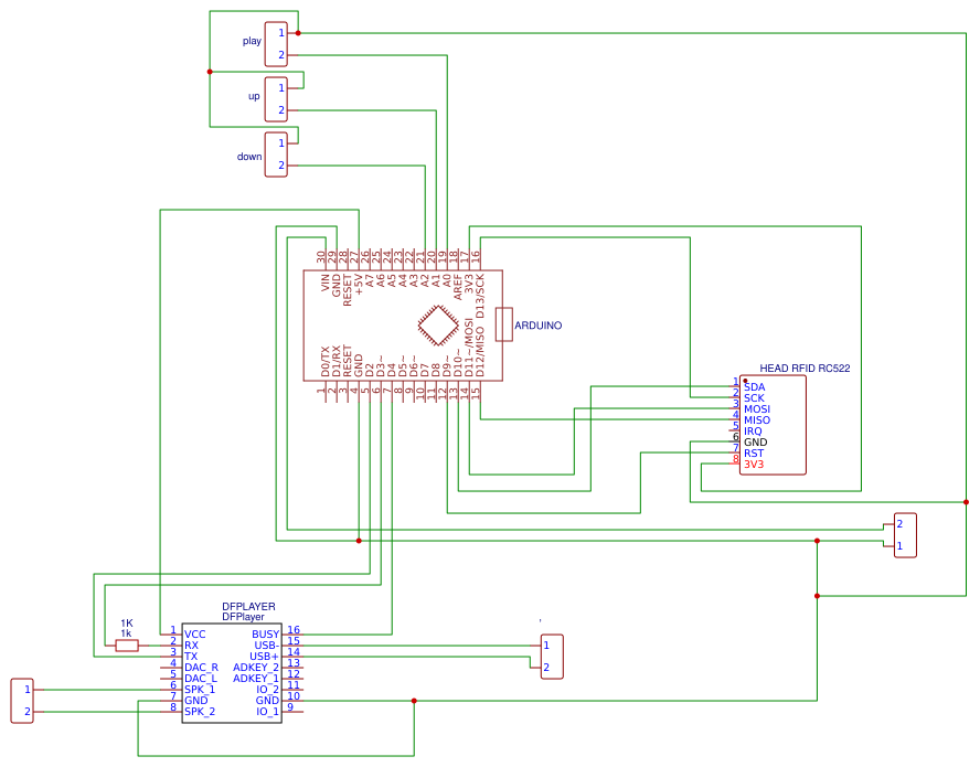
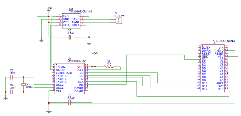
NanoM

5566

newwww

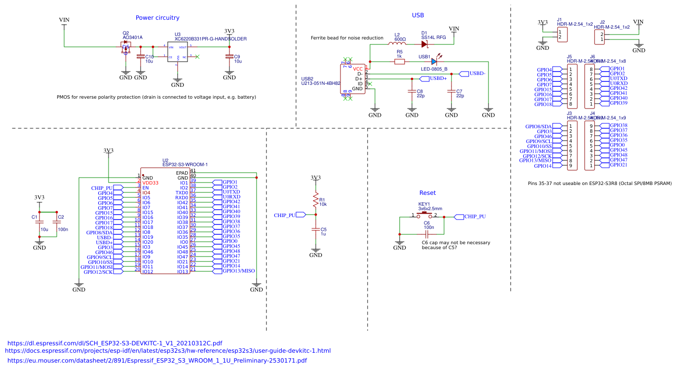
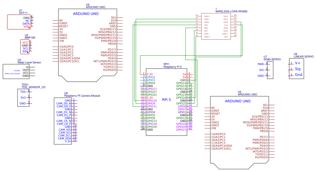
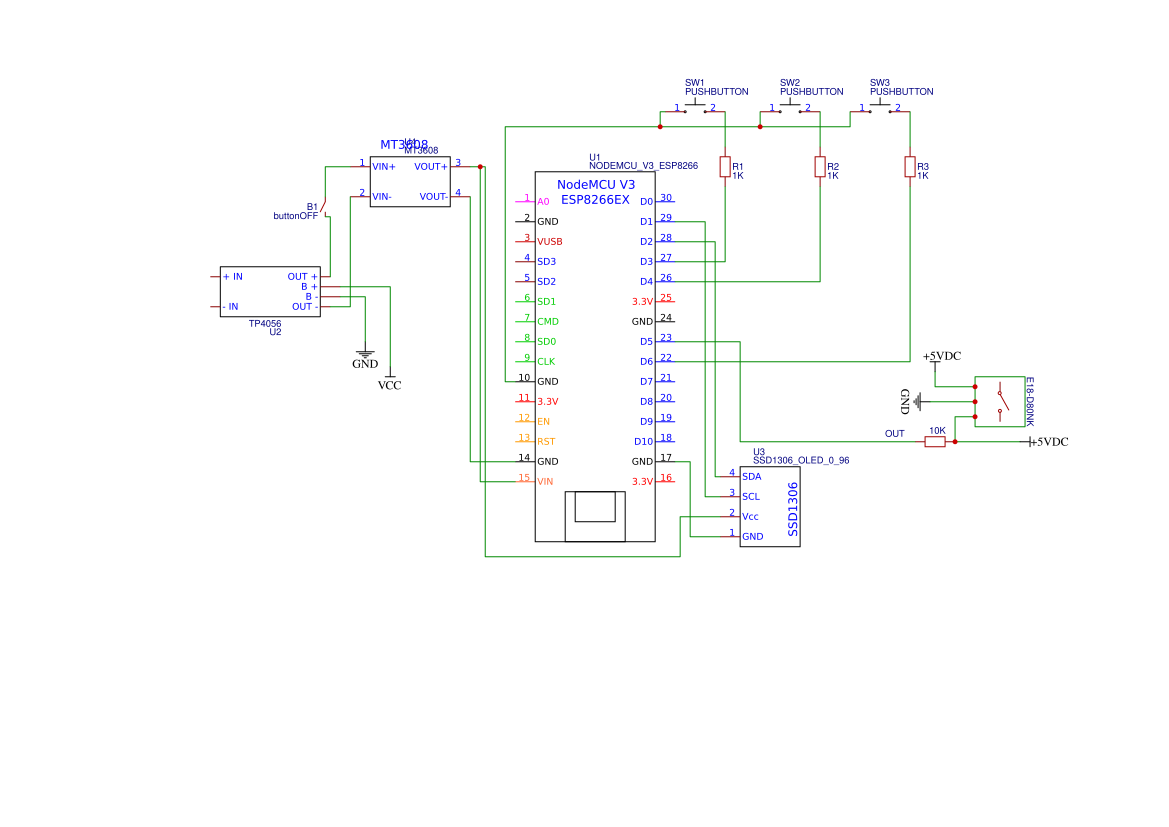
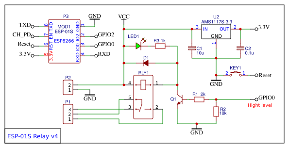
esp

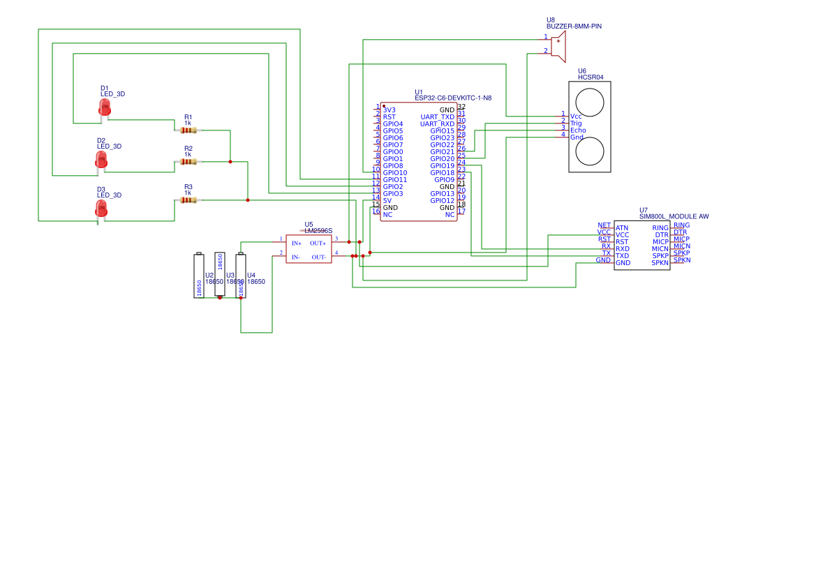
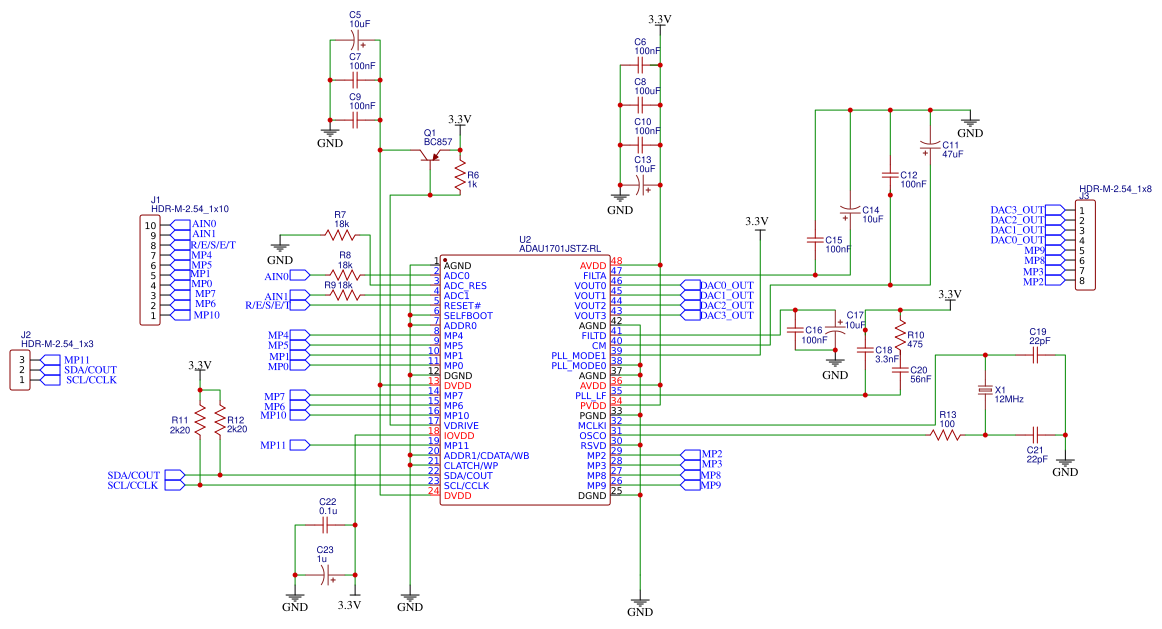
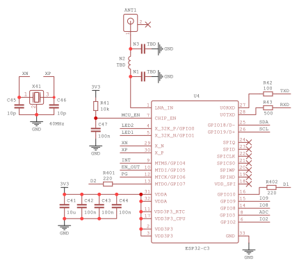
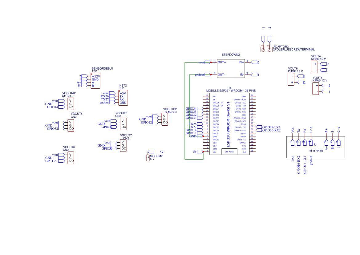
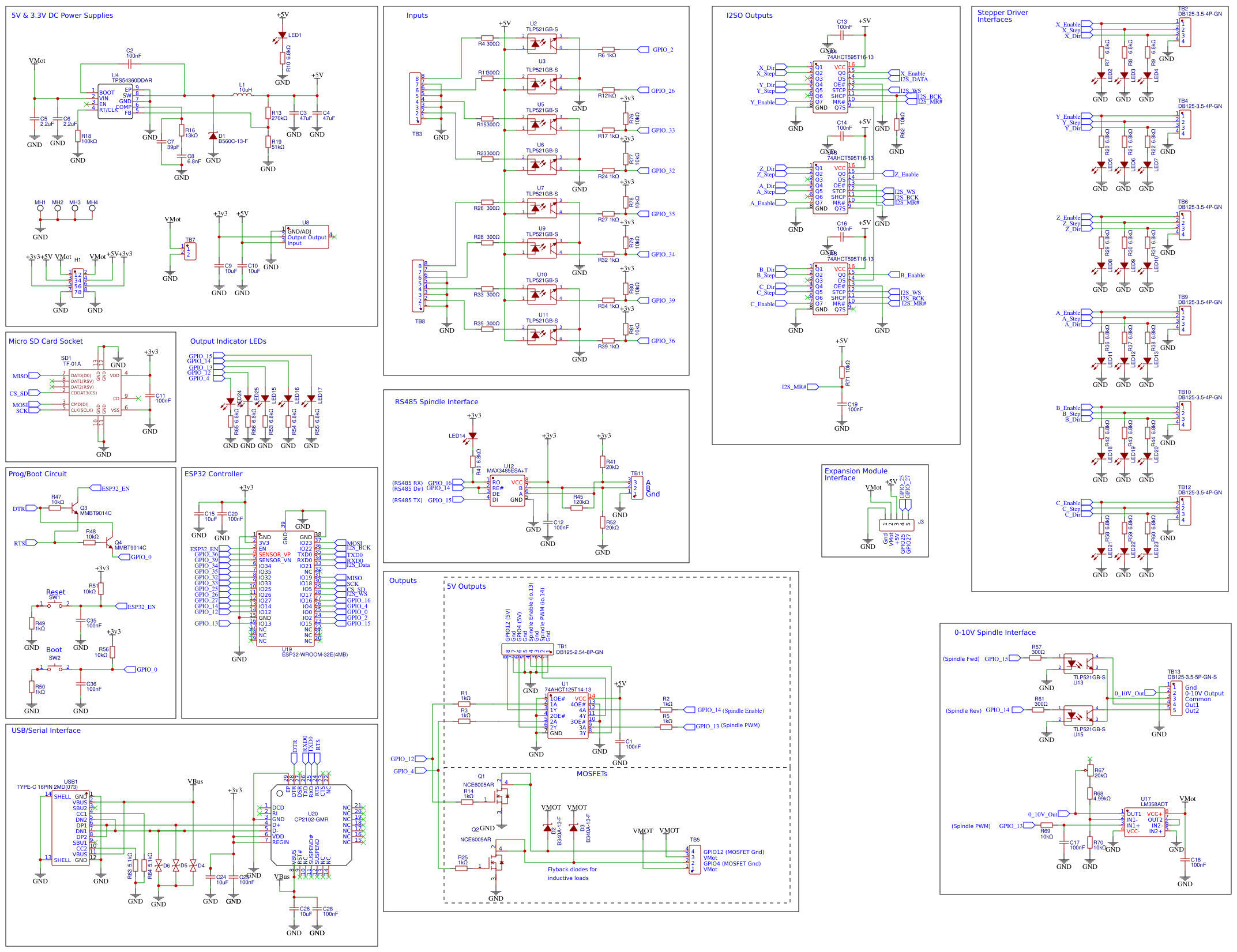
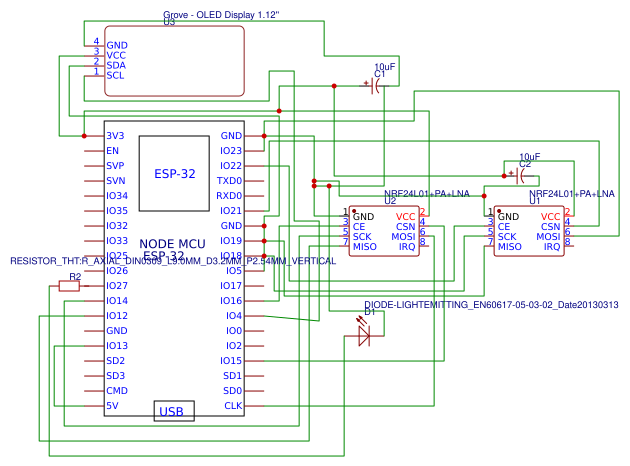
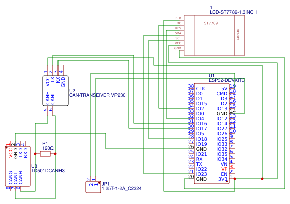
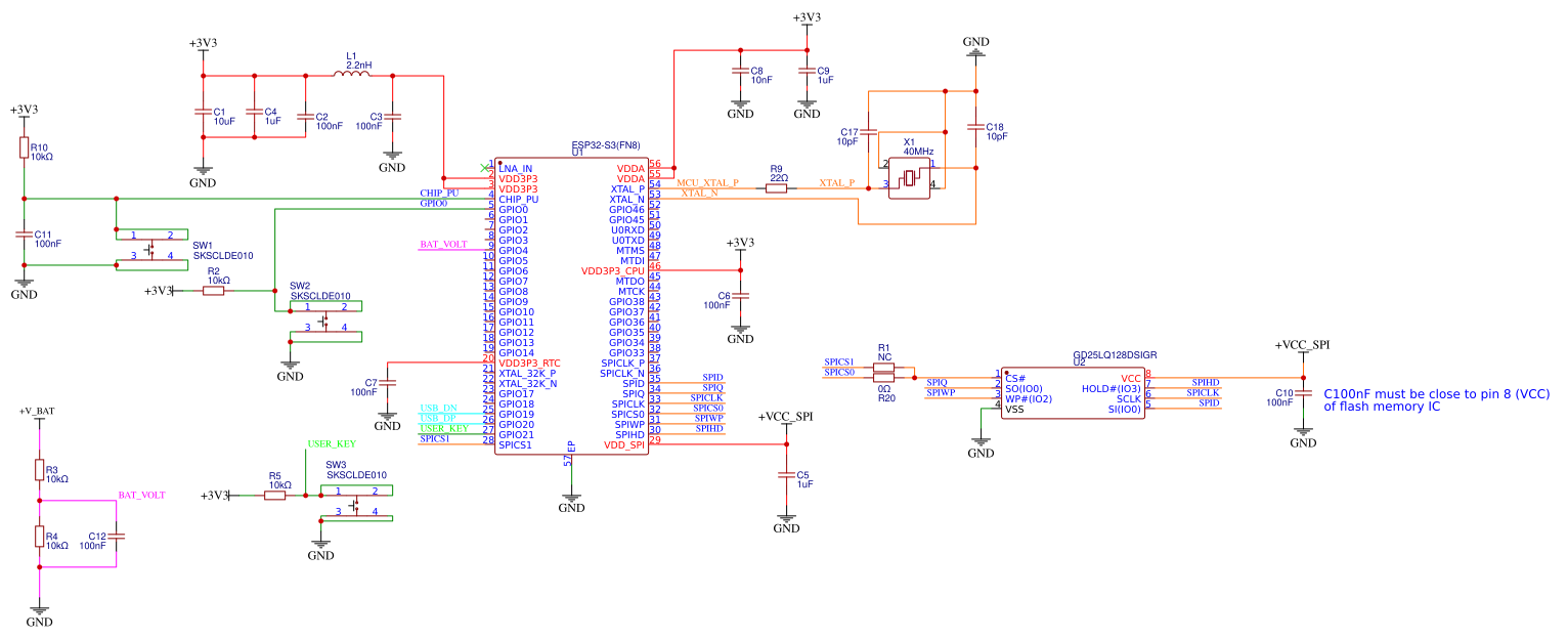
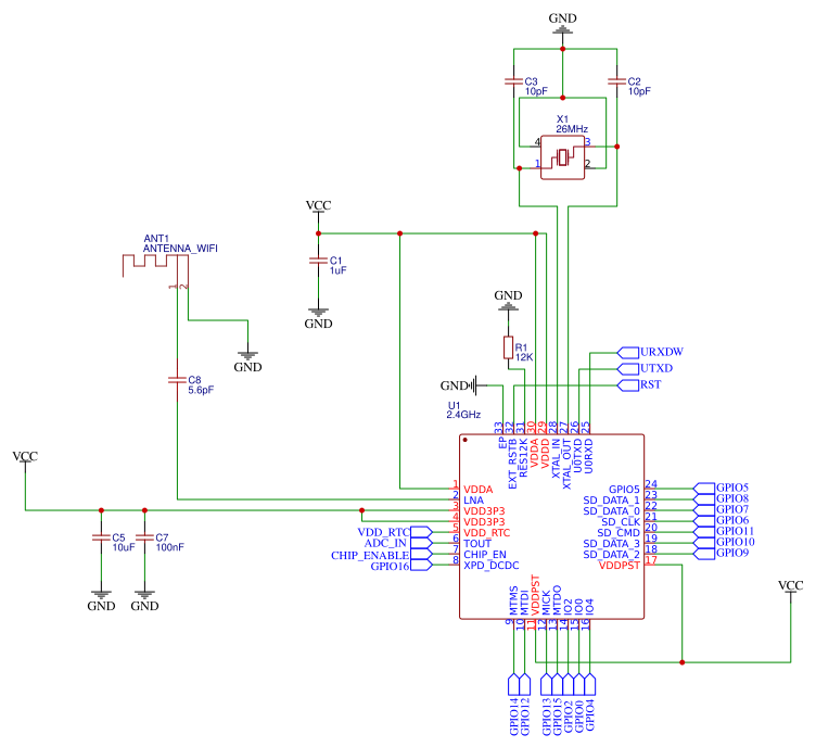
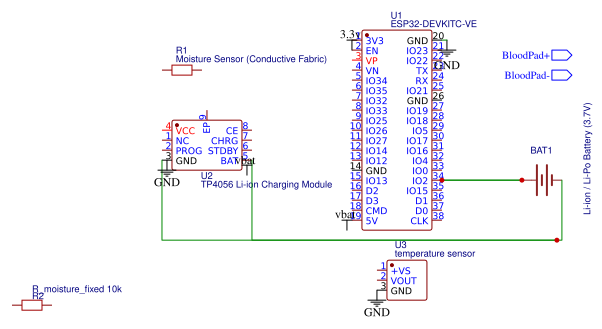
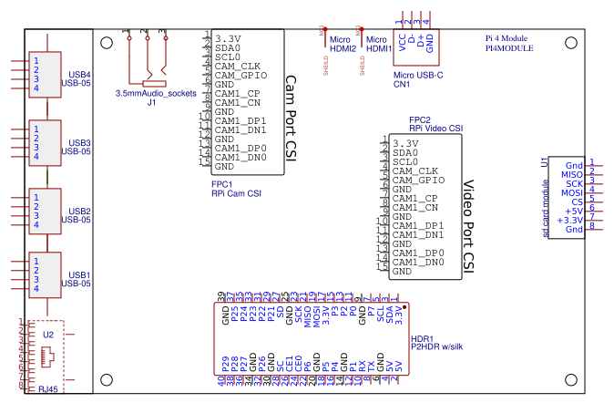
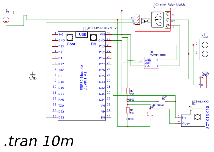
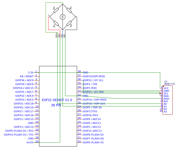
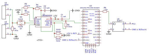
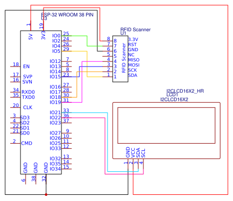
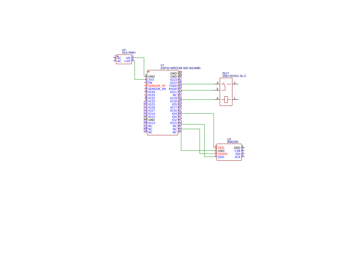
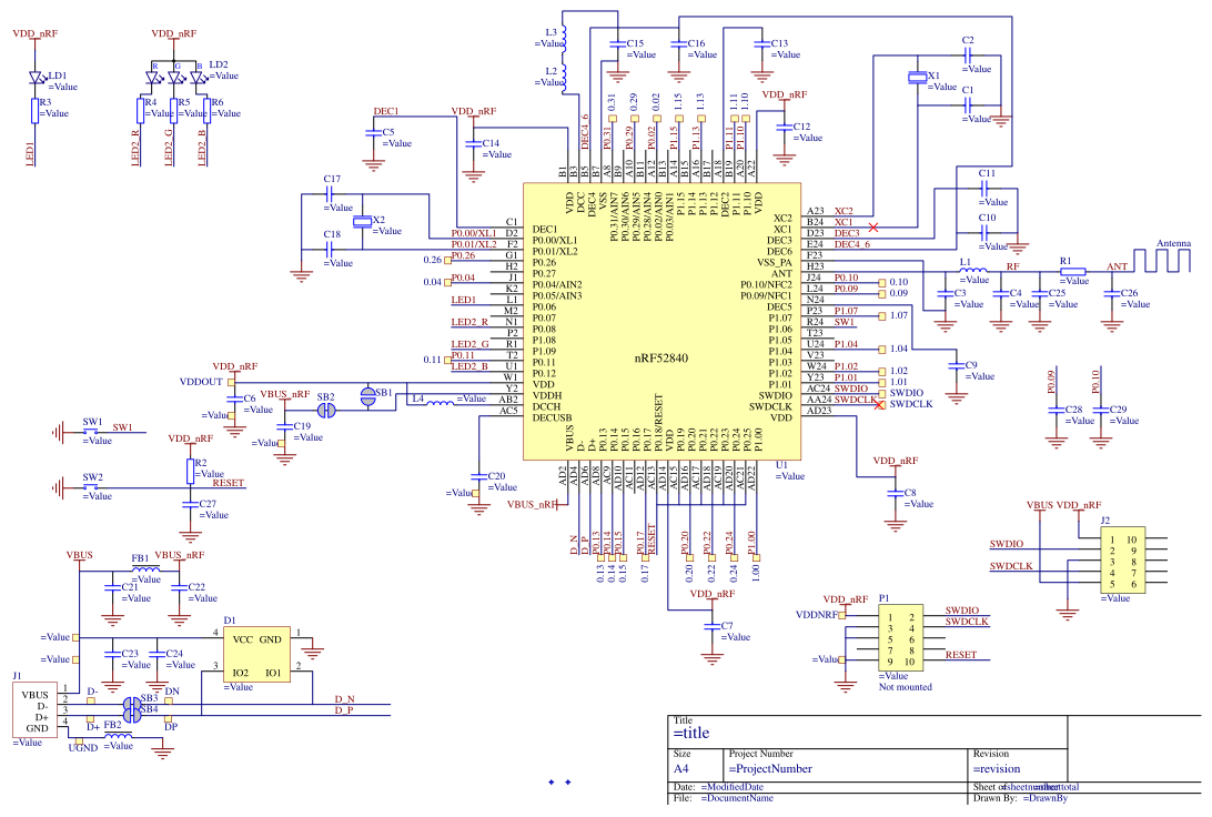
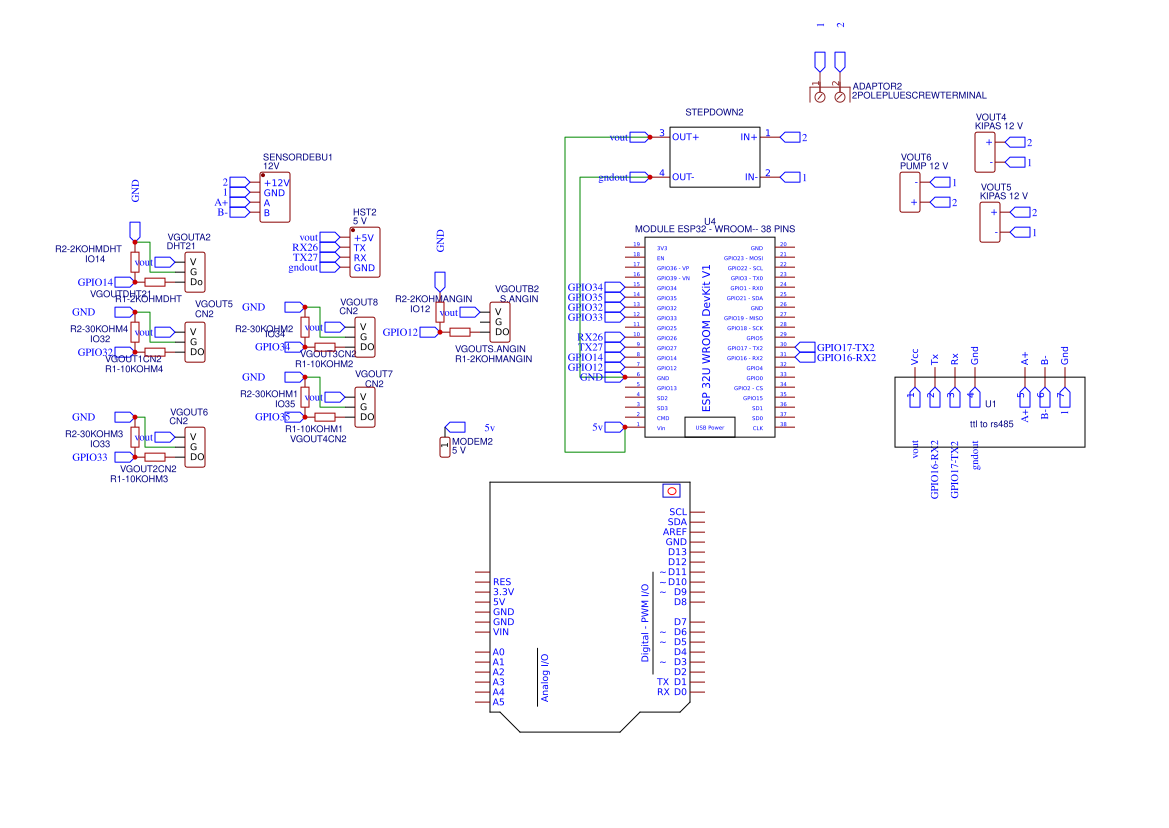
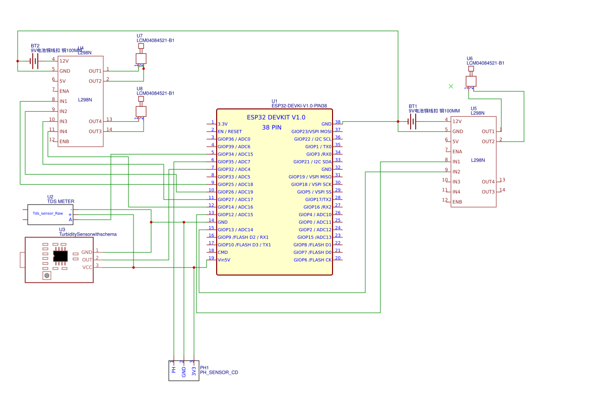
ESP32

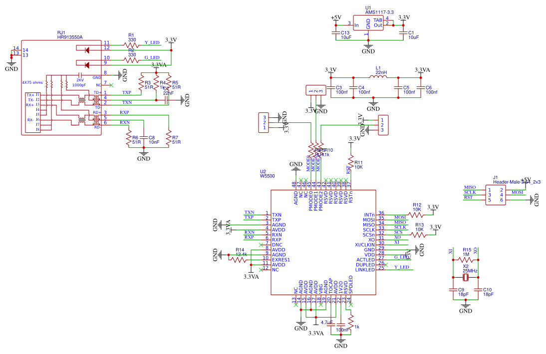
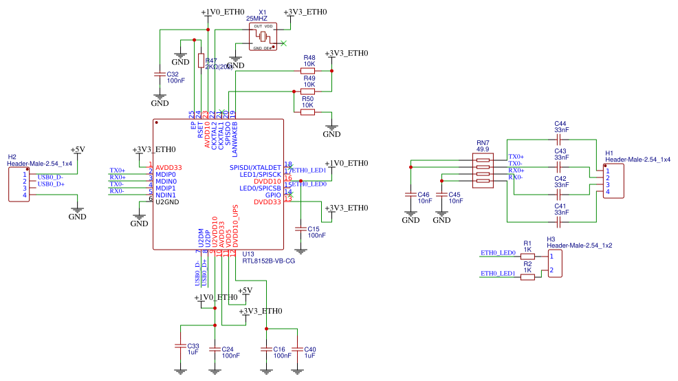
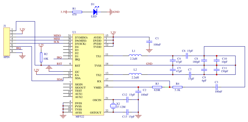
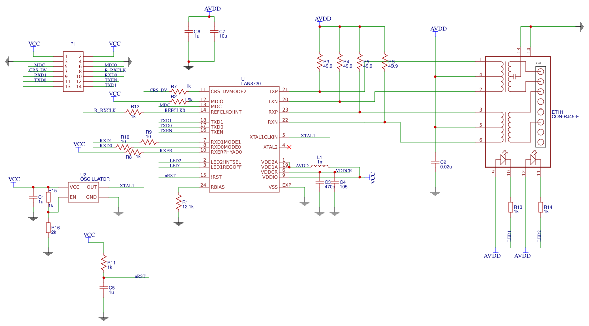
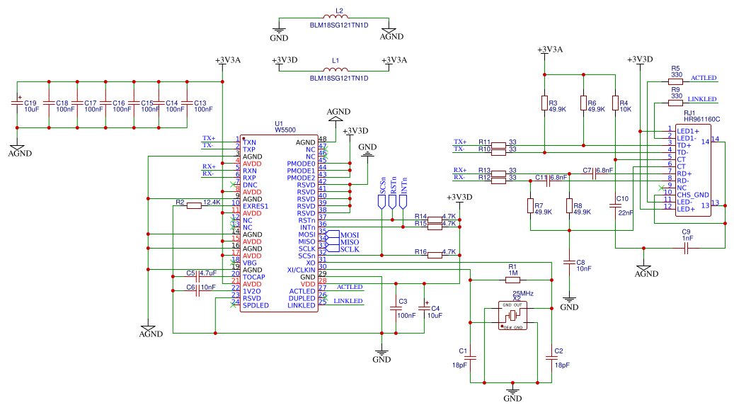
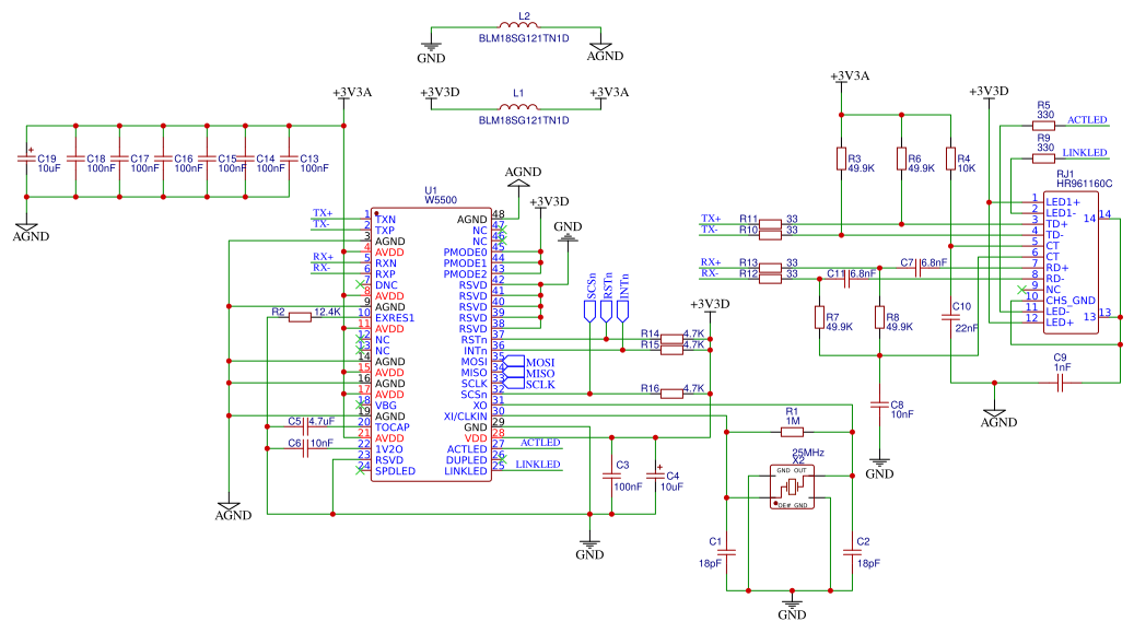
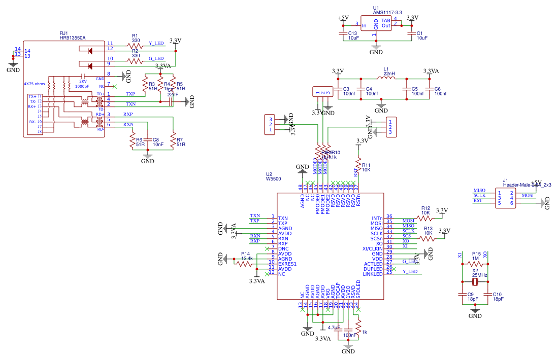
W5500

emx_a1

Speed1

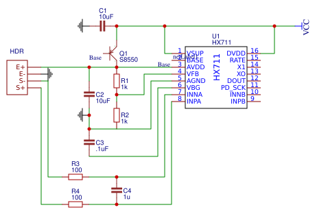
HX711

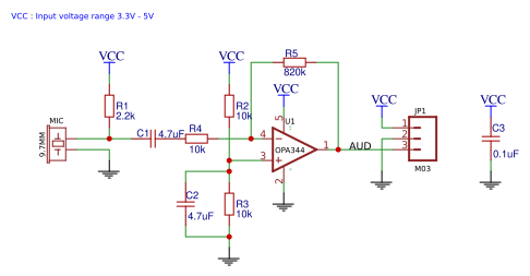
mmn

mmk

54654

PJ

4534

goToTop
你现在访问的是EasyEDA海外版,建议访问速度更快的国内版 https://lceda.cn(需要重新注册)
如果需要转移工程请在个人中心 - 工程 - 工程高级设置 - 下载工程,下载后在https://lceda.cn/editor 打开保存即可。
联系我们:https://docs.lceda.cn/cn/FAQ/Contact-Us/index.html不再提醒
svg-battery svg-battery-wifi svg-books svg-more svg-paste svg-pencil svg-plant svg-ruler svg-share svg-user svg-logo-cn svg-double-arrow -mockplus- -mockplus- -mockplus- -mockplus- -mockplus- -mockplus- -mockplus- -mockplus-@1x -mockplus-

Cookie Notice

Our website uses essential cookies to help us ensure that it is working as expected, and uses optional analytics cookies to offer you a better browsing experience. To find out more, read our Cookie Notice